Der Kaninchenstall soll mit einer elektrischen Heizung ausgerüstet werden.
Die Heizung besteht aus 2 selbstklebenden Heizfolien. Um das Verletzungspotential möglichst niedrig zu halten werden die Heizfolien auf 12V betrieben. Die Heizfolien sind in ihrer Leistung steuerbar. Die Leistungssteuerung erfolgt durch einen PWM-Betrieb, der aufgrund der niedrigeren Spannung und damit verbundenen hohen Ströme (bis 2,5 A) durch ein Relais geschaltet wird.
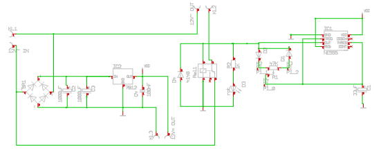
Schaltung
Die Schaltung wird mit einem 60 VA Trafo versorgt, den ich noch von einer Halogenlampen-Installation übrig hatte. Die Eingangsspannung ist eine Wechselspannung, die sowohl die Schaltung versorgt, als auch die Heizplatten. Ein Brückengleichrichter und zwei Elkos machen daraus eine Gleichspannung. Die Gleichspannung wird vom NE555 Universaltimer in eine PWM gewandelt. Diese PWM steuert das Relais. Das Relais schaltet eine Phase der 12V Eingangsspannung. Die ist parallel zum Relais geschaltet und gibt eine optische Rückmeldung (obwohl das Relais natürlich auch deutlich hörbar ist :-). Zusätzlich stehen die 12V Gleichspannung noch an Klemme 3 zur Verfügung (optional).

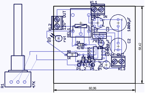
Layout
Die Schaltung ist bis auf LED und Poti komplett auf Lochraster aufgebaut, weshalb ich versucht habe die Leiterbahnen möglichst rechtwinkelig zu halten. LED und Poti sind per Stecklsieten angebunden und im Deckel verschraubt bzw. geklebt. 
Konstruktion
Als Gehäus ekommt eine einfache Aufputz-Dose aus dem Baumarkt zum Einsatz - Kostenpunkt: 69 ct! Die Versorgungsleitung der Heizplatten wird über ca. 10m Kabel aus dem Kelerfenster heraus in den Garten geführt.

Ergebnis
Ergebnis = glückliches Kaninchen...
 |